首页
学院概况
学院概况
学院历史
学院领导
组织机构
师资队伍
本科生教育
教学动态
教学研究
培养方案
教务管理
实习基地
招生动态
研究生教育
学位点介绍
导师队伍
招生动态
通知公告
交流合作
学术讲座
国际交流
校友活动
科学研究
研究机构
设计服务
思政党建
思政党建
学生工作
团学工作
奖助工作
制度文件
就业服务
招聘信息
访企拓岗
政策解读
师生作品
教师
本科生
研究生
招生动态
您当前的位置:
首页
>
研究生教育
>
招生动态
> 正文
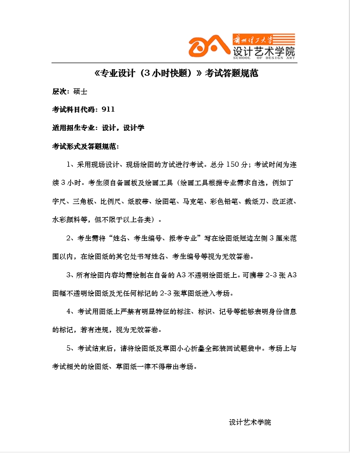
设计艺术学院关于《建筑与规划快题设计(3小时快题)》和《专业设计(3小时快题)》考试答题规范的说明
发布时间:2024-12-13
附件【
《建筑与规划快题设计(3小时快题)》考试答题规范-2024.doc
】已下载
次
附件【
《专业设计(3小时快题)》考试答题规范-2024.doc
】已下载
次
下一条:
2025年兰州理工大学设计艺术学院硕士研究生招生简章
学位点介绍
>
导师队伍
>
招生动态
>
通知公告
>
请输入搜索信息