近日,2021WUPENiCity城市设计学生作业国际竞赛、全国大学生国土空间规划技能大赛、全国大学生国土空间规划设计竞赛等多项学科赛事圆满落幕,设计艺术学院选派多支代表队参赛并荣获佳绩。
在由世界规划教育组织(WUPEN)、联合国教科文组织iCity网站等单位联合举办的“智慧家园”城市设计学生作业国际竞赛中,城乡规划系王雅梅、贾丽奇、张小娟等老师指导,王婷婷与梁娟、王雅琪与孙筱提交两组作品获得提名奖。大赛共有来自清华大学、同济大学、东南大学等国内知名高校在内的上百所高等院校学子报名参赛,共收到1010份参赛作品。该项赛事是目前国内城乡规划专业级别最高、最权威的学科专业竞赛之一。


城市设计学生作业国际竞赛获奖证书
在第四届全国大学生国土空间规划技能大赛中,城乡规划系王雅梅、马原驰、闫海龙三位老师共同指导,关庆龙、唐浩男、徐融、吕彤四位同学提交的作品荣获优胜奖。本届大赛以“生态文明、乡村振兴与村镇规划”为主题,旨在激发青年学子建设美丽中国的创新精神,为社会主义新征程建设培养多学科知识与技能融合的国土空间规划后备力量。大赛共有来自北京大学、浙江大学、四川大学等国内知名高校在内的近百所高等院校学子参加角逐。

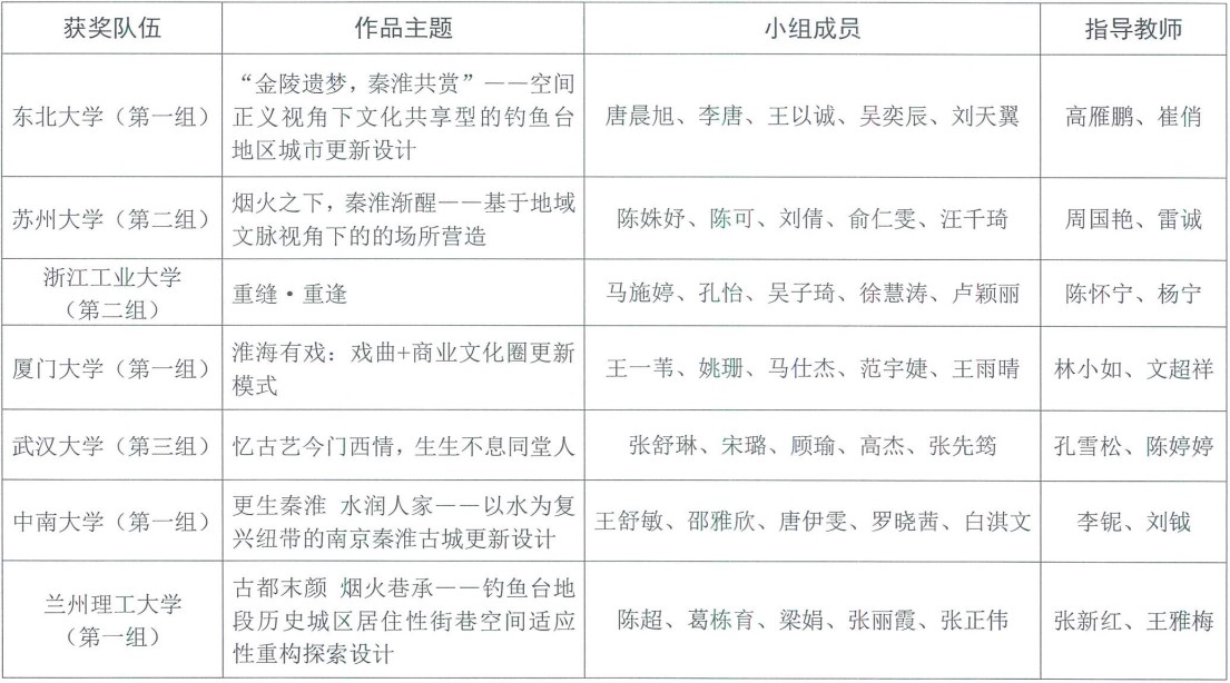
在由自然资源部相关部门联合东南大学、南京市规划和自然资源局秦淮分局等单位举办的“未来规划师——首届‘南京国图杯’全国大学生国土空间规划设计竞赛”中,城乡规划系张新红和王雅梅老师共同指导,陈超、葛栋育、梁娟、张丽霞、张正伟五位同学提交的作品获得佳作奖。本次竞赛的主题是“更新让居住更美好”,意在深化国土空间规划产教融合,更好为国土空间规划新型人才队伍建设提供保障支撑。全国共有东南大学、北京大学、清华大学、南京大学、同济大学等56所院校的93支队伍参赛。

(撰稿人:张新红,终稿:吴学楷)